After market close, the Ministry of Commerce issued policies regarding the management of steel product export licenses, confirming market rumors from the past two days. This move exceeded general expectations, as previous speculation about such measures had often been dismissed as "crying wolf." Now, the policy has indeed arrived. What is the actual situation? Let’s examine SMM’s analysis.

- Steel product export licensing is not being introduced for the first time but represents a historic reinstatement.
Table 1: Evolution Stages of the Steel Export Licensing System

The policy was first implemented in 2007, targeting 83 specific steel products including HRC, sections, and steel wire. The reasons were twofold: First, in Q1 2007, China’s steel exports reached 14.128 million mt, up 33.26% YoY. Such rapid growth led to frequent trade barriers like anti-dumping and countervailing duties against Chinese steel exports. Second, the policy aligned with the domestic goal of phasing out 100 million mt of outdated capacity during the "11th Five-Year Plan" period. The effect was immediate: China’s total steel exports in 2007 showed a trend of "high early, low later," and the pace of exports was effectively controlled.

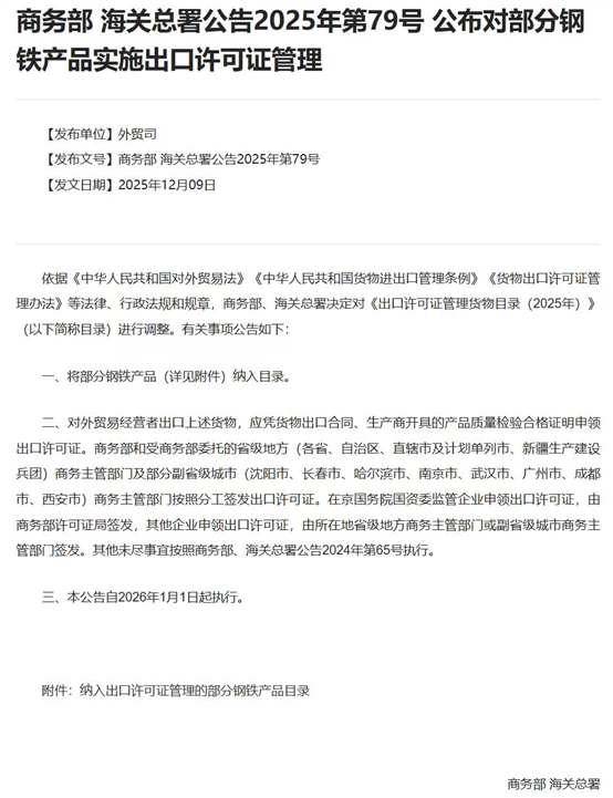
The product categories covered by the export license to be reinstated in 2026 are as follows:
Table 2: Steel Products Covered by the 2026 Export License

The new export license effective in 2026 covers a more comprehensive range of products. The mentioned steel products mainly include raw materials, steel billet, and related steel products, involving parts of Chapter 72 (iron and steel) and Chapter 73 (steel articles) of the customs code. Steel semi-finished products are temporarily excluded.
- Potential Impacts of Policy Implementation
First, the 2007 steel export license was managed under a "one license per batch" system, meaning each license corresponded to one contract and became invalid after one customs declaration. If exports were to be made in multiple batches, reapplications were required. The license was valid for only three months. After implementation, the policy directly controlled subsequent export pace. Since it explicitly discouraged massive exports of low-value-added steel and encouraged enterprises to produce high-value-added products (such as cold-rolled sheets, which were not under management at the time), it promoted product upgrading in the industry.
The specific management approach, license validity period, and trade mode restrictions for the new steel export license to be implemented in 2026 have not been clearly defined, making it difficult to assess the actual impact. However, in the short term, some export enterprises are expected to engage in an export rush before January 1, 2026. Once the policy takes effect, exports are likely to decline. According to SMM’s understanding, most enterprises currently have shipping schedules extending to mid-to-late January 2026. To ship goods before January, they may only be able to trade port spot cargoes, as new orders can hardly meet delivery deadlines. Subsequent developments can be tracked via SMM’s steel port departure data.
Second, the threshold for issuing steel export licenses has not been announced. If implementation is relatively strict, large steel enterprises will be less affected and may even benefit, while small and medium-sized enterprises may face restrictions in obtaining qualifications. Meanwhile, enterprises that primarily rely on buying export quotas may suspend such offers in the short term. Market prices are expected to return to a more reasonable range, providing breathing space for compliant enterprises. However, long-term implementation may make it difficult for total steel exports to achieve high growth again.
Finally, the purpose of the Ministry of Commerce’s license policy is self-evident. In recent years, exports of primary products like steel billet and HRC have grown rapidly in China’s steel exports, while the proportion of high-value-added products has relatively declined. This contradicts the national goal of promoting industrial upgrading. The new policy aims to guide resources toward products with higher technological content and added value through licensing management. However, SMM believes that restricting steel exports must be synchronized with domestic production restrictions; relying on a single approach is insufficient. Otherwise, it could deepen the domestic steel supply-demand imbalance.
SMM will continue to monitor the follow-up implementation. To stay updated on subsequent developments, you can follow the SMM official account~

*This report is an original and/or compiled work created by SMM Information & Technology Co., Ltd. (hereinafter referred to as "SMM"). SMM legally owns the copyright, which is protected by the Copyright Law of the People's Republic of China and other applicable laws and regulations, as well as relevant international treaties. Without written permission, it is prohibited to reproduce, modify, sell, transfer, display, translate, compile, disseminate, or disclose the aforementioned content to third parties in any other form, or license third parties to use it. Otherwise, once discovered, SMM will pursue legal action against the infringing party, including but not limited to claiming contractual liability for breach, returning unjust enrichment, and compensating for direct and indirect economic losses.
The content contained in this report, including but not limited to information, articles, data, charts, images, sounds, videos, logos, advertisements, trademarks, trade names, domain names, layout designs, and any or all information, is protected by the Copyright Law of the People's Republic of China, the Trademark Law of the People's Republic of China, the Anti-Unfair Competition Law of the People's Republic of China, and other applicable laws and regulations, as well as relevant international treaties concerning copyright, trademark rights, domain name rights, commercial data information rights, and other legal rights. It is owned or held by SMM and its relevant rights holders. Without written permission, any organization or individual is prohibited from reproducing, modifying, using, selling, transferring, displaying, translating, compiling, disseminating, or disclosing the aforementioned content to third parties in any other form, or licensing third parties to use it. Otherwise, once discovered, SMM will pursue legal action against the infringing party, including but not limited to claiming contractual liability for breach, returning unjust enrichment, and compensating for direct and indirect economic losses. The views in this report are based on market-collected information and comprehensive evaluations by the SMM research team. The information provided in the report is for reference only, and investors assume their own risks. This report does not constitute direct investment research or decision-making advice. Clients should make decisions cautiously and not use this report as a substitute for independent judgment. Any decisions made by clients are unrelated to SMM. Furthermore, SMM is not responsible for any losses or liabilities resulting from unauthorized or illegal use of the views in this report.
SMM reserves the right to modify and has the final interpretation of the terms of this statement.
![[SMM Iron & Steel] US Iron and Steel Scrap Exports Fall 19.5% to 1.006M Tons](https://imgqn.smm.cn/usercenter/CrEsY20251217171716.jpg)
![[SMM Iron & Steel] Germany Increases Steel Production by 15% in January](https://imgqn.smm.cn/usercenter/MhPNV20251217171716.jpg)
![[SMM Iron & Steel] Rio Tinto Approves $473 Million Zulti South Project in South Africa](https://imgqn.smm.cn/usercenter/Zznfn20251217171716.jpg)
